La funzione chiamata Conversazioni consente comunicazioni bidirezionali attraverso l’app client di Waze con l’utente (che chiameremo reporter) che ha presentato una richiesta di aggiornamento (UR).
Le richieste di aggiornamento appena inserite non avranno risposte e quindi il pulsante Conversazioni mostrerà “0” fino a quando non vengono aggiunte risposte.
La funzione di conversazione permette agli editor di chiedere chiarimenti al reporter, e permette al reporter di rispondere a sua volta. Questa conversazione può andare avanti fino a quando la questione è chiarita e risolta oppure si decide che non è risolvibile.
Interfaccia
Questo è l’esempio di una conversazione con diverse risposte tra un editor e un reporter.Il pulsante di conversazione mostrerà il numero totale di risposte o commenti che sono stati presentati da editor e reporter per quella richiesta di aggiornamento.
I commenti del reporter sono mostrati in bande blu e quelli dell’editor sono riportate in bande bianco / grigio. I colori si alternano tra blu e bianco / grigio se l’editor o il reporter inseriscono più di un commento prima che l’altra persona risponde.
Utilizzo
Per aprire la conversazione di un UR, fare clic sul pulsante “Conversazione”. Il pulsante apre e chiude il pannello di conversazione, chiudendo il pannello si visualizza una porzione maggiore della mappa.
Scrivere un commento o una domanda nella casella contrassegnata “Inserisci un commento” e poi fare clic sul pulsante Invia. Si può inserire più di un commento.
Quando si inserisce un commento, il sistema imposterà automaticamente di seguire la conversazione. È possibile fare clic sul pulsante Unfollow se non si desidera ricevere notifica di risposte (per i dettagli vedere la sezione Notifiche).
Una volta che viene inserito un commento questo non può essere rimosso dalla conversazione della Richiesta di aggiornamento. Tutti i commenti saranno visibili a tutti gli editors.
Si può scegliere di ricevere la notifica di commenti e risposte su una UR cliccando sul pulsante “Follow”, è possibile farlo per qualsiasi richiesta di aggiornamento della mappa. Fare clic sul pulsante “Unfollow” per non ricevere più le notifiche di risposta.
Tutti gli editors che stanno seguendo una richiesta di aggiornamento ricevono un messaggio, attraverso la casella di messaggi dell’app Waze, ogni volta che una risposta viene aggiunta alla conversazione e possono a loro volta aggiungere commenti.
É probabile che troverete i dati della guida e del percorso sufficientemente utili per risolvere le richieste di aggiornamento senza bisogno di richiedere ulteriori informazioni al wazer che ha presentato il problema di mappa.
Notifiche
Ecco un breve riepilogo delle notifiche che il sistema invia.
Se sei il Reporter:
- riceverai un messaggio nella casella messaggi dell’app Waze quando un editor aggiunge un commento alle conversazioni UR;
- riceverai una e-mail e un messaggio nella casella messaggi dell’app Waze quando un editor chiude (contrassegnandola risolta o non identificata) la richiesta di aggiornamento.
Se stai seguendo una conversazione di richiesta di aggiornamento (come editor):
- riceverai una e-mail e un messaggio nella casella messaggi dell’app Waze quando sia un altro editor sia il reporter aggiungono un commento alla conversazione;
- riceverai una e-mail e un messaggio nella casella messaggi dell’app Waze quando un altro editor chiude (contrassegnandola risolta o non identificata) la richiesta di aggiornamento.
Codice di comportamento (linee guida per la gestione delle conversazioni)
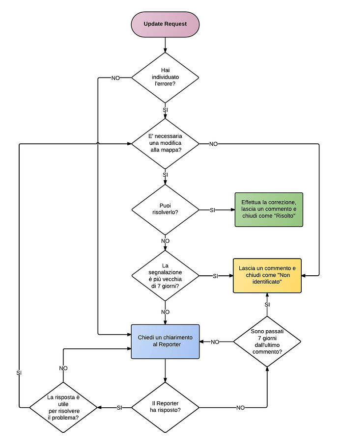
Regola generale: si inizia una conversazione perché si vuole cercare di risolvere un problema segnalato ma soprattutto se si è in grado di gestirlo in autonomia.
Prendete in carico SOLO UR che si trovano su un segmento con livello uguale o inferiore a quello dell’ editor.
1 - Richieste di aggiornamento senza conversazioni in corso
Una volta aggiunto un commento o una domanda per una richiesta di aggiornamento, che richiede una risposta dal reporter, si consiglia di attendere almeno 7 giorni per una risposta.
Se non c’è risposta, allora si dovrà decidere come gestire la richiesta di aggiornamento nel miglior modo possibile in base ai dati disponibili (situazione identica a quando non esistevano le conversazioni).
Se non si trovano soluzioni il report va chiuso come non identificato. In quel caso al wazer che ha segnalato l’errore di mappa sarà notificato via email che la richiesta di aggiornamento è stata chiusa.
A questo punto se il segnalatore ha ulteriori informazioni da comunicare può fare un tentativo di contattare l’editor attraverso un messaggio privato visto che conosce il suo username.
2 - Richiesta di aggiornamento con conversazione in corso
Quando una richiesta di aggiornamento ha una conversazione in corso significa che è già stata presa “in gestione” da un altro editor.
Qualsiasi intervento nella conversazione (domanda o commento) deve essere fatto con cognizione di causa e con il solo scopo di contribuire alla soluzione del problema segnalato.
- Non chiudere quella UR se non vi è stato detto esplicitamente dal reporter o dall’editor che ha aperto la conversazione.
- Non intromettersi nella conversazione con commenti inutili e fuori contesto.
Se la conversazione della UR non ha aggiornamenti da almeno 7 giorni, e l’ultimo messaggio era di un editor, si deve contattare l’editor che ha iniziato la conversazione per tentare di risolvere insieme la richiesta e successivamente contrassegnarla in modo appropriato (risolta o non identificata).
NON chiudere la UR prima di aver contattato l’editor che ha iniziato la conversazione!
Se dopo altri sette giorni non si hanno risposte dall’editor o dal reporter si è liberi di risolvere / chiudere la UR in modo appropriato.
Se l’ultimo messaggio è stato dal reporter, aggiungere una nota in modo che l’editor originale riceva un altro messaggio, che dovrebbe “ricordargli” di completare il lavoro sul UR.
Se passano altri 7 giorni senza alcuna azione, si è liberi di risolvere / chiudere la UR in modo appropriato.
Comportamenti scorretti e ripetuti saranno sanzionati.
(Liberamente tradotto e adattato dalla pagina della Wiki internazionale).
Se vuoi chiedere chiarimenti su questo argomento puoi farlo in questo topic della sezione italiana del forum di Waze.
Se vuoi leggere le Pillole di Paolo su quest’argomento, vai qui e qui.
Torna a Pagina principale


